首页
学院概况
学院简介
机构设置
学院领导
专业设置
师资队伍
学院教师
硕士生导师
党群工作
支部设置
党建动态
党务公示
政策文件
工会工作
人才培养
本科生教育
研究生教育
学生工作
通知公告
学生动态
规章制度
科学研究
科研平台
科研项目
科研成果
管理制度
学术活动
学生展厅
绘画雕塑作品
校友工作
校友动态
校友风采
学校主页
学校主页
新闻网
综合服务平台
服务指南
信息公开
首页
学院概况
学院简介
机构设置
学院领导
专业设置
师资队伍
学院教师
硕士生导师
党群工作
支部设置
党建动态
党务公示
政策文件
工会工作
人才培养
本科生教育
研究生教育
学生工作
通知公告
学生动态
规章制度
科学研究
科研平台
科研项目
科研成果
管理制度
学术活动
学生展厅
绘画雕塑作品
校友工作
校友动态
校友风采
通知公告
您所在的位置:
首页
» 通知公告
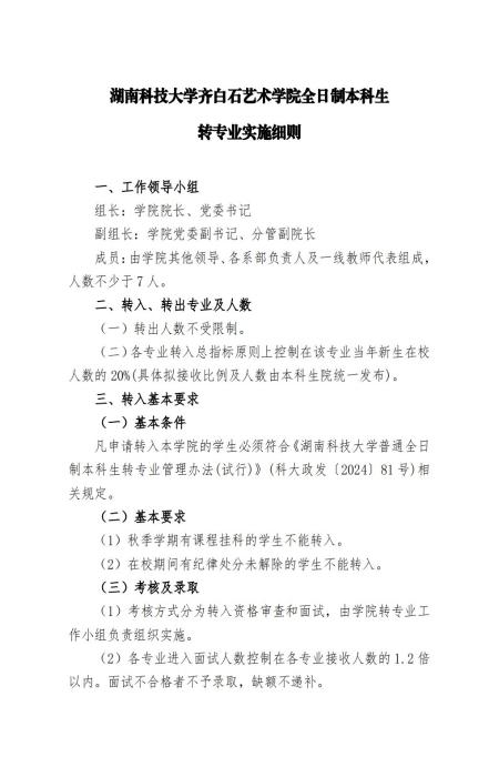
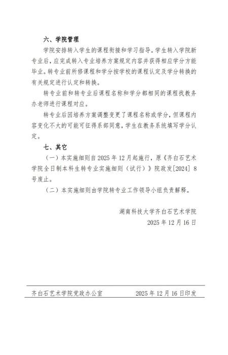
艺术发[2025]12号 齐白石艺术学院本科生转专业
发布时间:2026-01-07
TOP